这个年尾,申通快递的股民们怎么也想不到,公司以及创始人陈小英会被已经离婚13年的二婚前夫奚春阳一纸诉状送上被告席。

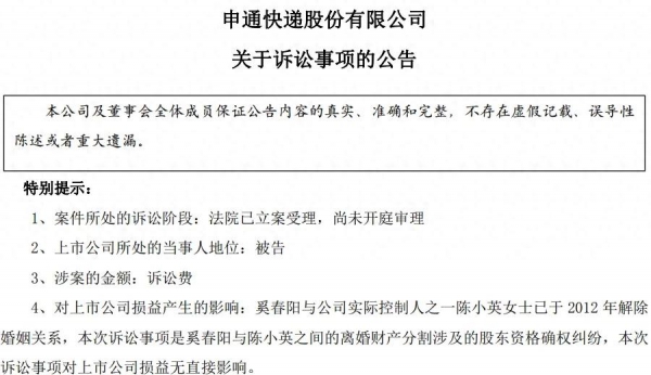
就在昨日晚间,申通快递发布公告称,公司于近日收到玉环市人民法院送达的有关诉讼材料,自然人奚春阳以股东资格确认纠纷为由,对公司以及公司实际控制人之一陈小英提起民事诉讼。其中,申通快递被列为被告,陈小英被列为第三人。
从公告来看,奚春阳的诉求是判令确认登记在陈小英名下的申通快递大约4056.85万股(持股比例为2.65%)中的2028.42万股归其所有。媒体都算了一笔账,按照1月21日申通快递13.78元/股的股价计算,奚春阳此次主张的股权市值接近2.8亿元。
一则公告,让沉寂的申通快递在舆论端和资本市场端又活跃起来了!
一段企业创始人和司机的短暂姻缘
这一高涉案金额的诉讼背后,是两桩备受瞩目的姻缘。
众所周知,中国民营快递大多发源于浙江桐庐县,占据着快递市场半壁江山的三通一达创办人几乎全出自桐庐。被外界成为"快递女王"的陈小英,正是浙江桐庐人。
陈小英出生于1976年,1993年她与第一任丈夫聂腾飞共同创立了申通快递前身盛彤快递,1998年聂腾飞意外离世后,陈小英在兄长陈德军的帮助下稳定申通经营,并逐步将公司发展壮大,最终在2016年完成借壳上市。
2017年9月,陈小英因个人原因申请辞去申通快递副董事长、董事、董事会战略委员会委员等职务。目前,她仍持有申通快递2.65%股份,且为实控人之一。其兄陈德军担任申通快递董事长。
奚春阳是陈小英的第二任丈夫,也是申通快递创始人之一。
根据媒体的报道,奚春阳早年为聂腾飞的专职司机兼助手,聂腾飞去世后,他选择留在申通,协助陈小英稳定公司运营,两人于2012年正式结婚。结婚当年,两人共同出资1.6亿元收购濒临亏损的 "天天快递",奚春阳被任命为天天快递董事长兼总裁。2017年,苏宁易购以42.5亿元估值收购天天快递全部股权,奚春阳套现离场。
不过,陈小英和奚春阳的婚姻十分短暂。结婚当年,也就是2012年,两人即解除了婚姻关系。
据悉,淡出快递圈后,奚春阳创立大蜂控股,主要涉及物联网金融、资产管理、项目投资、股权投资、产业基金等项目,后来大蜂控股更名为丰阳控股,注册资本5000万元,奚春阳持股97%。
根据天眼查显示的信息,目前奚春阳担任法定代表人的存续企业有3家,分别为春洋资本有限公司、丰阳控股有限公司、浙江富源投资有限公司。此外,其担任股东的存续企业有16家。

一纸价值近3亿的诉状
在此之前,关于陈小英和奚春阳的短暂婚姻一直未有引发外界关注,相关的信息也基本未有出现在社交媒体之上。
根据申通快递的前述公告,作为陈小英的前夫,此次奚春阳的诉求是判令确认登记在陈小英名下的申通快递大约4056.85万股(持股比例为2.65%)中的2028.42万股归其所有。同时要求申通快递及陈小英就该部分股票向中登公司办理非交易过户手续,并由公司与陈小英共同承担本案案件受理费。
奚春阳认为,直接登记在陈小英名下的申通快递近4056.85万股,系双方离婚时约定分割的特定夫妻共同财产并经重组上市而转化形成的财产之一。根据双方离婚时对财产分割的约定,申通快递与陈小英均应就前述股份的50%,也就是2028.42万股归属予原告。
截至1月21日收盘,申通快递的股价为13.78元/股,2028.42万股股票的市值接近2.8亿元。
目前,该诉讼还未有开庭审理,陈小英名下持有的前述申通快递股份是否发生权
益会否最终变动还未知。
针对此次诉讼,申通快递在公告中作出明确表态,涉诉股份占公司总股本的1.33%,该事项不会对公司正常生产经营、内部治理和规范运作产生重大不利影响,也不会改变公司的实际控制权。
从申通快递公告中披露的诉讼所基于的事实与理由来看,股份分割是"根据双方离婚时对财产分割的约定",算是历史遗留问题。
因此,此次诉讼并非源于新近矛盾,而是对历史财产安排的一次法律追索。它既折射出早期民营企业在股权登记、婚姻财产界定方面的制度模糊,也反映出资本市场成熟后,历史遗留问题可能在高估值背景下被重新激活。
近年来,上市公司实控人的天价离婚案件频频发生,由此引发的纷争也影响了投资者端的信心,进而影响着公司短期的二级市场表现。这也提醒了企业,核心人物的离婚协议若存在股份代持或分割不彻底,可能埋下隐患,未来资本运作可能触发诉讼。 作为上市公司,需及时、准确、全面地披露信息,避免内幕交易嫌疑,维护市场公平。










