
23亿巨额索赔!吉利威睿诉欣旺达质量问题,动力电池行业品控警钟敲响
新能源汽车产业链再爆重磅纠纷。

01
吉利控股集团旗下核心"三电系统"载体--威睿电动汽车技术(宁波)有限公司,正式起诉动力电池二线巨头欣旺达,索赔金额高达23.14亿元。
这一金额不仅远超欣旺达近年单季度净利润,更折射出二线电池厂商在高速扩张背后的品控隐忧,为行业高质量发展转型敲响警钟。
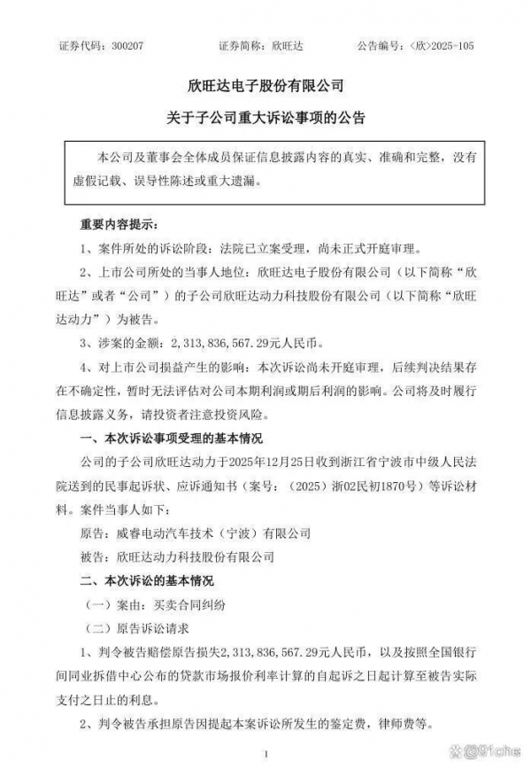
据欣旺达公告披露,公司早在12月25日便已收到浙江省宁波市中级人民法院送达的起诉状及应诉通知书,但直至12月26日收盘后才对外披露相关信息。截至当日收盘,欣旺达股价报29.75元/股,市值维持在550亿元左右,尚未直接反映此次诉讼带来的冲击。
02
此次诉讼的核心争议焦点在于动力电池电芯质量。威睿在诉状中明确,2021年6月至2023年12月期间,欣旺达动力交付的动力电池电芯存在质量问题,给其造成了巨额损失。除要求赔偿23.14亿元本金外,威睿还提出,欣旺达动力需支付自起诉日起按LPR(贷款市场报价利率)计算的利息,并承担鉴定费、律师费等全部诉讼成本。
这笔巨额索赔对欣旺达而言堪称"重压"。
财务数据显示,2025年前三季度,欣旺达扣非归母净利润仅10.15亿元,同比还下滑了12.74%;回溯2021-2024年,其扣非归母净利润累计约39.1亿元,其中2023年、2024年分别为9.73亿元、16.05亿元,23.14亿元的索赔额已逼近这两年利润总和的九成。若最终败诉或达成大额和解,将对其盈利能力造成致命打击。
值得注意的是,双方此次纠纷并非突发,而是合作过程中质量隐患的长期积累。公开资料显示,双方合作渊源始于2021年4月,当时欣旺达动力成功获得威睿PMA平台动力电池电芯开发意向书,该平台覆盖极氪、smart、沃尔沃、几何等吉利系核心品牌,合作基础深厚。到2023年一季度,吉利系(含极氪、威睿)已成为欣旺达第三大客户,合作核心正是电动汽车电池。

03
而质量问题的端倪早在2024年12月便已显现。当时极氪汽车公告称,部分搭载欣旺达电池的极氪001 WE86车型,出现充电速度变慢、电池容量衰减异常等问题。
即便这些问题未达到质保更换标准,极氪仍选择为用户免费更换电池包,并启动全量车主检测。如今威睿追溯2021-2023年的电芯质量问题,与此前车主反馈的时间线形成呼应,印证了纠纷的长期性。
巧合的是,涉案的2021-2023年,正是欣旺达动力电池业务的"狂飙扩张期"。在此期间,其动力电池收入从不足30亿元飙升至百亿元以上,成功跻身行业二线梯队。即便到2025年上半年,该业务仍保持高速增长态势,出货量同比大增93.04%至16.08GWh,收入达76.04亿元。
但高速扩张的背后,是盈利能力与质量管控的双重短板
财务数据显示,2025年上半年,欣旺达动力电池毛利率仅为9.77%,远低于行业龙头宁德时代22.41%的水平;2025年三季报进一步显示,其动力电池业务仍处于减亏阶段,第三季度经营亏损虽收窄至不足4亿元,但尚未实现盈利。
行业分析指出,二线电池厂商为抢占市场份额,往往陷入"扩产-降本-保质量"的三角博弈,此次欣旺达卷入巨额索赔,或正是为其快速扩张期的质量管控疏漏"埋单"。
04
当前,新能源汽车产业链已从过去的"规模竞争"进入"质量竞争"的新阶段,此次23亿元巨额索赔案的影响远超个案本身。
对欣旺达而言,不仅要面临严峻的财务压力,其市场声誉和客户合作信任度也可能受到冲击;对整个行业而言,该案或将成为一块"质量警示碑",倒逼二线电池厂商重新审视规模扩张与质量管控、盈利能力的平衡关系。
如何在抢占市场份额的同时,守住质量底线、提升盈利水平,已成为二线电池厂商必须破解的核心考题。
截至目前,该案尚未确定开庭时间。
业内普遍认为,后续诉讼进展将持续影响欣旺达的财务表现和市场估值,甚至可能改变动力电池行业的竞争格局。
全行业正密切关注案件走向,期待其能推动产业链上下游进一步完善质量管控体系,助力新能源汽车产业高质量发展。










