其实这个问题要结合第三个问题一起看待,即如果由店员现场"白酒兑咖啡",其实很难保证每杯酒精含量低于0.5%vol。

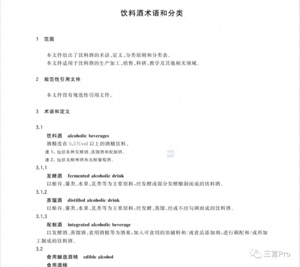
三言了解到,实际上之所以酱香拿铁酒精含量低于0.5%vol,这是跟酒的定义有关。根据我国2022年6月1日实施的《饮料酒术语和分类》国家标准第3.1条,饮料酒的定义是酒精度在0.5%vol以上的酒精饮料,并且包括各种发酵酒、蒸馏酒、配制酒、无醇啤酒和无醇葡萄酒。
因此,如果酱香拿铁酒精含量超过0.5%vol,那么按照国家标准,这款咖啡将被定义为酒,要按照我国的相关酒类管理办法管理。比如需要取得专门的经营资质,而且还不能销售给未成年人。
所以,如果酱香拿铁酒精含量达到酒类标准,那么瑞幸则有可能涉及"无资质销售酒类"的问题。
五、喝了酱香拿铁能开车吗?
今天酱香拿铁卖爆后,很多网友也非常关心喝了这款咖啡是否能开车。
对于这个问题,瑞幸官方回应称,酒精含量低于0.5度,但是未成年人、孕妇、驾驶人员以及酒精过敏者不建议饮用。
而茅台方面也表示,酒精度虽然低于0.5度,但是也不建议驾驶人员饮用;如果已经饮用,建议不要驾车。
@平安湖州于2022年8月8日曾经做过一个实验,让受测者在吃完一小盒茅台冰激凌、喝一小部分"茅台咖啡"(笔者注:添加了茅台酒的咖啡,并非瑞幸联名产品,且试验中未告知茅台酒含量)后,使用酒精检测仪测量体内酒精含量。

经测试,受测者在吃完一小盒茅台冰淇淋后,测得体内酒精含量为64mg/100ml,达到饮酒后驾车标准;

而在喝完一小部分"茅台咖啡"后,测得体内酒精含量155mg/100ml,达到醉驾标准。
而受测者在食用完20分钟后再测,则体内无酒精检出。
因此,笔者提醒各位想尝试酱香拿铁的朋友,不要认为其酒精度数非常低就可以驾车,如果有驾车需要,建议在饮用后半小时后驾驶。
此外,除了孕期、酒精过敏者外,笔者也建议哺乳期女性不要饮用。
问题六:是科技与狠活吗?
可能现在人们对"科技与狠活"的概念都麻了,毕竟很多食品饮品都离不开添加剂,而酱香拿铁也同样如此。

白酒风味厚乳配料表中,除了含有生牛乳、炼乳、奶油、白砂糖、白酒等外,还包含很多添加剂。
首先就是大家比较熟悉的"复配乳化增稠剂",里面包含了单、双甘油油脂、肪酸酯等添加剂,主要作用是改善和增加食品粘稠度,保持流态食品、胶冻食品的色、香、味和稳定性的食品添加剂。其实,这也是几年前某品牌雪糕"烤不化"事件中的主角。
其次是氢化椰子油,这也是网友较为关注的添加剂之一,大家担心其含有反式脂肪酸,可能影响健康。不过,专家介绍称少量或者适量食用,通常不会对身体造成危害;但长时间大量摄入则可能影响身体健康。
还有蔗糖脂肪酸脂,这也是一种乳化剂,广泛用于肉制品、乳品、水果等保鲜。另外,还包含用于调节食品酸碱度、抗氧化的磷酸氢二钠以及用于食品增高持水性、结着性等的六偏磷酸钠等添加剂。
最后,该产品里还有食品用香精,但具体是什么香精并不清楚。
通常来说,产品内含有的这些食品添加剂含量只要符合国家标准,并且适量摄入,对身体没有危害;但是,笔者了解到,如果长时间大量摄入,则会危害身体。
例如,如果长时间大量摄入蔗糖脂肪酸酯,可能会患上糖尿病、高血压、高血脂等疾病。
需要注意的一些健康风险
咖啡有提神醒脑作用,原因是里面包含有咖啡因;而酒精也同样会对人脑有影响。众所周知,咖啡喝得过多,身体也会不适;酒喝多了也伤身。
因此,咖啡和酒加一起,也存在一定健康风险,需要大家注意。
据凤凰网《CC情报局》报道,多国对含咖啡因、酒精类饮料均有限制。
例如美国多州禁止含咖啡因酒精饮料销售,根据美CDC公布的研究资料,咖啡因作为兴奋剂,会掩盖酒精的一些抑制作用。曾在美国发生的多起酒精中毒事件以及与酒精相关的晕厥事件,均涉及咖啡因加酒精饮料使用者。
美疾病预防控制中心专家曾发文称,酒精通常引起困意,同时减慢人的判断力与思考力;而咖啡因是一种具有成瘾性的兴奋剂,有提神作用。如果饮料中酒精和咖啡因含量极高,则可能导致"完全清醒的醉酒",使得人们无法意识到自己实际喝醉的程度,进而摄入更多酒精,增加健康风险。
除了美国外,加拿大、墨西哥等国都限制含咖啡因酒精饮料生产销售。
虽然瑞幸的酱香拿铁酒精含量非常低,但也必须要考虑到其可能潜在的健康风险,大家跟风尝鲜时,不要过量饮用。










