在陈女士看来,寻宠团队没有查看监控、没有提供任何有效线索、也没有完成任何实质性搜寻工作,存在违约行为。
陈女士表示,整个搜寻过程持续两个半小时,而团队工作人员在搜寻中并没有给到有效帮助。
"其实没有(实际帮助),其中一位寻宠人员说他刚做这一行没多久,另一个带狗的人,其实就是在小区里面遛狗,他没有找就在那边闲逛,保安都在问他是闲逛还是在找猫咪,甚至犬只排便后也没有及时清理。"

陈女士与寻宠团队后续沟能
陈女士觉得双方所签订的合同亦存在模糊之处。对于"找到宠物"的界定,合同中表述模糊。
"如果说找到了,合同里写得比较模糊,意思是任何时间、任何地点、任何人找到宠物,就按结果收费,只要找到了8800就要不回来。"
此外,合同中还规定陈女士在委托该团队后,不得再委托第三方寻找宠物。

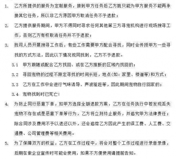
部分合同内容
针对此事,记者联系到涉事寻宠团队,接线的工作人员表示知晓陈女士所反映事件,但并非由其经手该订单,因此不了解具体情况,并表示会联系经手同事。
截至发稿前,记者从该工作人员处了解到,目前团队正与当事人进行沟通。
事件曝光后
网友纷纷谴责




律师解读:履职与否是事件关键
针对陈女士所遇事件,江苏润商律师事务所主任崔武律师表示:虽然双方约定,猫咪在家里找到也算完成工作,但关键在于--
-
看寻宠团队是否在家里寻找;
-
寻宠团队寻找行为与发现猫咪之间有无因果关系。
崔武强调,如果寻宠团队没在家里寻找,则猫咪发现与之无因果关系。若团队妄图坐享其成,不应支持。其未认真寻找行为应构成违约。甲方有权要求退还尾款。双方履行合同应本着善意尽职之原则。
此外,崔武认为,寻宠合同应约定双方认可的寻宠方案,寻宠团队按方案执行才能收费。如没有按方案执行,即使甲方或他人帮忙找到,团队也不应收取相应费用才合理。










