南方的情况相对宽松一些,尤其是农村地区,很多地方并没有严格的禁令,过年该放还是放,只是不像以前那么夸张了。
城市和农村之间也有区别,城市里人口密集,建筑物多,燃放的风险更高,所以限制更严,农村地势开阔,相对来说危险性低一些,管控也就没那么紧。

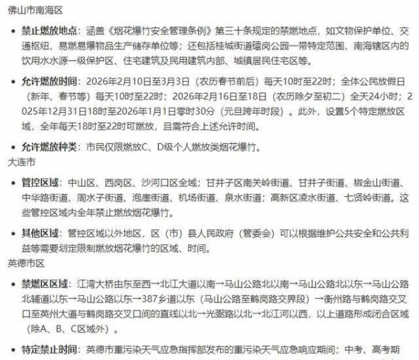
能不能放烟花爆竹,还是要看你住在哪里。
同样是湖南人,长沙市区和某个县城的规定可能就不一样,同样是河南人,郑州和下面的乡镇执行标准也可能有差别,所以不能看到网上说某个省可以放了,就以为自己那里也可以。
最稳妥的办法,就是在春节前关注一下当地的官方通知,街道办、社区、村委会一般都会提前发布相关信息,或者直接打当地的市民服务热线问一下,几分钟就能搞清楚。
允许放的地方,按照规定的时间和地点去放,不允许的地方,就老老实实遵守规定,违规燃放被抓到是要罚款的,严重的还可能被拘留,为了过年图个热闹把自己弄进派出所,实在不划算。
政策年年都在变,今年不让放的地方,明年说不定就松动了,今年可以放的地方,明年也可能收紧,没有什么是一成不变的,关键是随时关注最新消息。
2026年春节怎么过,取决于你所在的城市怎么规定,提前查清楚,心里有数就行了。










