当荷兰经济事务大臣文森特·卡雷曼斯带着"化解误会"的名义筹备访华时,美欧汽车工厂里的生产线正因芯片断供陷入停滞。
谁能想到,半个月前还靠一纸部长令"强抢"中国安世半导体海外资产的荷兰,如今会因"命脉被卡"主动低头,中方的反制究竟精准击中了荷兰哪些要害,卡雷曼斯此行真能让中方松口吗?

2025年10月中旬,路透社援引美欧车企内部消息称,大众、福特等主流车企已陆续暂停部分车型的生产计划,部分工厂甚至出现"员工轮岗待工"的情况。
引发这场危机的核心原因,是汽车芯片供应链的中断,这些车企依赖的成熟制程芯片,大多来自安世半导体荷兰总部。
安世半导体在全球成熟制程领域占据关键位置,尤其在汽车电子领域,其车载MCU、功率半导体产品覆盖了全球超30%的主流车企,是不少车企"不可或缺"的供应商。

此次供应中断直接打乱了美欧车企2025年第四季度的生产节奏,有车企采购负责人向媒体透露,若芯片短缺持续,预计将影响超50万辆汽车的交付,这对本就面临市场竞争压力的美欧汽车业来说,无疑是"雪上加霜"。
而这场危机的源头,正是荷兰政府2025年9月底对安世半导体的"非法管控"。
时间回到2025年9月底,荷兰经济事务和气候政策部在未开展任何正式调查、未提供任何证据的情况下,由卡雷曼斯签署部长令,突然对安世半导体荷兰总部实施"全面管控"。

据安世半导体内部知情人士透露,荷兰政府随后联合公司荷兰籍、德国籍高管,以"保护知识产权"为借口,实施了类似"夺权"的操作:不仅更换了总部的核心管理团队,还接管了生产调度、订单交付及资产管控的全部权限。
外界对荷兰此举的动机有两种主流分析:一种认为荷兰是在配合美国对中国半导体产业的围堵,试图通过掌控安世总部,切断中国在成熟制程产业链的海外布局。
另一种则指出,安世半导体手中掌握的成熟制程全套产业链,在全球芯片产能紧张的背景下具备极高经济价值,荷兰政府及背后的欧盟或因"利欲熏心"才出此下策。

但无论动机如何,荷兰这种"无证据指控、靠行政命令掠夺资产"的行为,显然违背了国际通行的市场规则与财产保护原则。
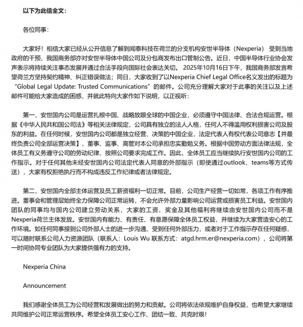
更过分的是,在完成对安世荷兰总部的管控后,荷兰方面还以"总部名义"向包括中国分部在内的全球员工发送邮件,声称公司已进入"停摆状态",后续生产将暂停、薪资发放也会中断。
明眼人都能看出,这是荷兰的"双重试探":一方面想通过"停薪"消息搅乱安世中国分部的员工心态,干扰国内生产秩序,另一方面则是想试探中方反应,看看能否将对安世的管控范围延伸到中国国内,进一步掌控安世的全球产能。

但荷兰的算盘很快落空,中方不仅没有被"牵制",反而打出了"反制+护企"的组合拳,精准聚焦安世荷兰总部的"软肋"--切断了其所需的中国产关键封装配套材料。
这类材料是芯片从晶圆到成品的必要环节,全球范围内,中国在该领域的产能占比超60%,且技术成熟度高,短期内难以找到替代来源。
截至2025年10月中旬,安世荷兰总部已因材料断供彻底无法生产,原本积压的美欧车企订单也无法交付,这才导致美欧汽车业陷入"断芯"危机。

在反制荷兰非法行为的同时,中方也第一时间为安世中国分部撑起"保护伞",确保国内产业链稳定,安世中国迅速通过官方渠道发布公告,明确告知国内员工:生产车间正常运转,所有岗位的薪资发放将严格按照合同执行,不受总部风波影响。
为了让员工彻底安心,安世中国还组织了管理层与员工的沟通会,详细解释当前情况及应对措施。

除此之外,安世中国主要生产基地所在的江苏无锡经开区,也主动对接地方供应链企业,为安世中国补充生产所需的辅助材料,并协调银行提供专项信贷支持,避免其因总部资金管控出现运营压力。
这种"护企"姿态并非首次,此前华为遭遇外部制裁时,中方也是通过产业链协同、政策扶持等方式,帮助华为维持核心业务运转,保障员工权益。

对比荷兰政府"为达目的不惜破坏企业正常运营"的做法,中方对待企业的态度更显负责任:既不纵容非法掠夺,也不搞"一刀切",始终以维护合法权益、保障产业稳定为核心。
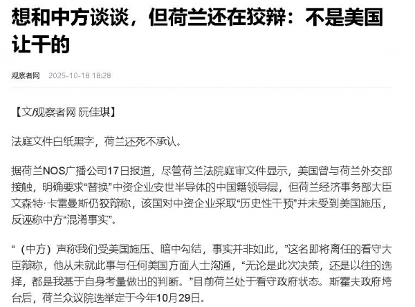
面对"反制见效、美欧施压"的双重困境,此前一直"隐身"的卡雷曼斯终于无法再回避。
2025年10月18日,荷兰外交部正式对外宣布,卡雷曼斯将在10月下旬访华,计划与中方相关部门代表会面,"就安世半导体相关问题沟通,化解双方误会"。

但从荷兰官方透露的沟通方向来看,其并未打算纠正此前的错误,卡雷曼斯在接受荷兰媒体采访时表示,此次访华将重点向中方"解释",荷兰政府对安世半导体的管控是为了"保护知识产权不被非法转移",并非外界猜测的"配合美国围堵中国半导体产业"。
这番说辞显然站不住脚:按照国际通行规则,若真存在"知识产权转移"风险,荷兰政府应先发起正式调查,收集完整证据链,再根据调查结果采取措施,而非直接跳过所有程序,用行政命令"夺权管控"。
截至目前,荷兰政府从未向外界公开过任何关于安世半导体"知识产权问题"的调查材料,这种"只指控不举证"的做法,恰恰暴露了其行为的不合理性与心虚。

更关键的是,荷兰方面还暗示,短期内不会释放对安世荷兰总部的资产管控,这意味着卡雷曼斯此行的核心诉求,更像是希望中方"放弃反制",而非真正"解决问题"。
对于荷兰的这种"求和"姿态,中方的立场始终清晰且坚定:只要荷兰政府不纠正非法掠夺中国海外资产的行为,不归还安世半导体荷兰总部的合法管控权,中方就不会停止反制措施。
要明确的是,中方的反制并非"报复",而是对中企合法权益的正当维护,安世半导体虽在荷兰设有总部,但其核心技术研发团队、主要产能均在中国,荷兰政府单方面的"管控",本质上是对中企财产权、经营权的严重侵犯。

从当前局势来看,荷兰的困境还在持续加剧:美欧车企的施压已让荷兰面临欧盟内部的压力,有欧盟议员公开表示,荷兰的"单边行动"影响了欧盟汽车产业的稳定,要求荷兰尽快与中方协商解决。
而中方反制若持续,安世荷兰总部的资产价值将不断缩水,毕竟无法生产的工厂,最终只会变成"空壳"。
反观中方,凭借在半导体配套材料、产业链协同方面的优势,不仅能稳定国内产业秩序,还能进一步巩固在全球成熟制程产业链中的地位。

此次事件也再次向外界传递了明确信号:中国会坚定维护企业的海外合法权益,任何试图通过非法手段打压中企、掠夺中企资产的行为,最终都将反噬自身。
荷兰若想真正"化解误会",光靠卡雷曼斯的"口头解释"远远不够,唯有拿出实际行动,纠正错误、归还资产,才有可能重回对话的正轨,否则这场"求和"只会沦为徒劳,荷兰也将为自己的"短视与贪婪"付出更多代价。










