
取消私家车年审制度,在全国车主中的呼声越来越高,
私家车年审制度惹众怒,暴力车检屡屡发生,车主维护权益困难重重…
2026年两会,全国政协委员袁小彬提出了一个让亿万车主拍手叫好的建议:取消私家车年审制度。这个话题一出来,评论区几乎是一边倒的支持。
为什么?因为太多车主都受够了私家车年审。

今天,我们来好好聊聊年审制度。它当初为什么存在,今天为什么惹众怒,未来又该走向哪里。
一、年审制度为什么惹众怒?
截至2025年末,全国私人汽车保有量已经达到3.23亿辆。据公安部数据,截至2025年9月底,全国机动车保有量达4.65亿辆,驾驶人达5.56亿人。
3.23亿辆私家车,意味着中国有3亿多个家庭与年审制度发生直接关系。这3亿多车主里面,绝大多数人对年审的态度只有两个字:头疼。
第一,时间成本极高。
去过检测站的人都知道,年审不是你到了就能检的。排队、等号、上线、等结果,顺利的话半天时间没了,不顺利的话一天打底。很多检测站集中在城郊,光来回路上就要一两个小时。如果第一次没过,还得修车、再来一趟,又是一天。
这种事对于上班族来说,请一天假去年审,这个时间成本是实实在在的。
而且年审还不是一辈子一次,按照现行规定,车辆超过6年之后就要定期上线检测,越老的车检得越频繁。一辆开了十几年的车,车主在年审上花的时间加起来,可能够跑一趟长途旅行了。

第二,经济成本不低。
年审本身的检测费用各地不一。安检费加环检费,少则一两百,多则三四百。但真正让车主肉疼的不是这笔费用,而是围绕年审产生的一系列隐性支出。
检测不过怎么办?修。灯光不行调灯光,尾气不行换三元催化器,刹车不行换刹车片。修完再检,又是一笔钱,但这样还算是合理。
更离谱的是,一些检测站周围形成了完整的灰色产业链。黄牛代办、维修店提前调校,甚至有的检测站工作人员暗示车主去指定的修理厂,修完保过。这些钱花出去,车主心里清楚,不是花在了安全上,是花在了通关上。
2023年的河北邯郸检测站涨价事件就是一个典型案例。据中国汽车报报道,邯郸市82家机动车检测机构中,有36家被查出串通涨价。
3家收费系统服务公司分别与56家检测机构口头达成调价协议,大幅抬高检测费用。邯郸市市场监管局立案调查后,截至2024年1月,已退还219.05万元,涉及车辆2.02万辆。
36家检测站串通涨价,2万多辆车被多收费,这不是个别现象,这是系统性的问题。查出来的是这些,那大多数嫌费事的车主呢?还有那些没查出来的呢?
第三,暴力车检屡禁不止。
这也是车主最愤怒的一点。所谓暴力车检,就是检测人员在上线检测时,大脚油门、急踩刹车、猛打方向,把车当测试赛车一样折腾。车主花钱买的车,自己平时开都小心翼翼,到了检测站被人一顿猛操作,出来之后发动机异响、刹车盘磨损、轮胎跑偏,这种事在网上的抱怨案例多得数不清。
为什么暴力车检会存在?因为检测站是盈利机构,检测员按件计酬,车越快检完越好。精细操作需要时间,粗暴操作效率高。至于车辆因此产生的损耗,那是车主的事,跟检测站无关。
这就形成了一个荒诞的局面:年审的目的是保障车辆安全,但年审本身却在制造安全隐患。车主把一辆好车送进去,出来的时候反而多了毛病。
第四,制度执行中的捆绑问题。
袁小彬委员在调研中发现了一个很关键的法律问题:《道路交通安全法(2021修正)》第13条明确规定,车辆检验不得附加行驶证、交强险凭证以外的条件。但在实际操作中,多地将处理完毕交通违法作为核发年检合格标志的前置条件。
也就是说,你有未处理的违章,就不给你年检合格标志,这跟法律规定是直接矛盾的。
交通违法是违法行为,该罚该处理没问题,但不能把它跟年检绑在一起。年检的本质是检测车辆是否安全,不是检测车主是否守规矩。两件事混在一起,年检就从安全检测变成了行政管理工具。
袁小彬说:"年检偏离了安全检测的初衷,异化为了管理手段"。

正是在这样的背景下,袁小彬在2026年两会正式提出建议,对无重大事故及无非法改装记录的非营运私家车,取消年审。对发生事故及有改装记录的车辆,实行定期检测。同步建立全国统一的车辆电子健康档案系统,整合生产、维修、保养、保险、事故等全链条数据。推广以技代检、动态预警,利用车载OBD远程监控、物联网、大数据等技术,对车辆尾气、制动、灯光等关键安全参数进行实时动态监测。
从定时定点检测,转向全程实时监控。这个思路的转变,是这份提案最核心的价值。
二、年审制度当初为什么会出现?
中国机动车检验制度最早可以追溯到1950年。当年3月,新中国发布了《汽车管理暂行办法》,明确规定已领用牌照的车辆,每年度在一定时期内举行年度检验一次。
1950年的中国,全国汽车保有量不过几万辆,绝大多数是进口车或战后遗留车辆,车况参差不齐,维修保养体系几乎为零。
在那个年代,强制年检是完全合理的。没有这项制度,大量带病车辆上路,交通事故率会更高。
此后几十年,国家陆续推出了《机动车管理办法》《机动车辆安全技术检测站管理办法》等一系列法规,逐步完善了初次检验、年度定期检验和临时检验相结合的检验制度。
2004年5月1日,《道路交通安全法》正式实施,私家车年检制度在法律层面正式确立。当时的规定是6年以内每两年一检,6年以上每年一检,15年以上一年两检。
2014年,公安部和质检总局推出新政,6年以内免上线检测,只需每两年申领检验标志。这是年检制度第一次实质性放宽。
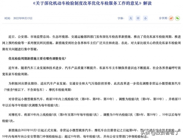
2022年,再次优化,将10年内上线检测次数从3次缩减为2次,分别在第6年和第10年。15年以上的车辆从一年两检改为一年一检。

2026年1月1日起,公安部和市场监管总局联合推出最新改革,取消第8年上线检测,10年内只需在第6年和第10年各检一次,取消15年以上私家车一年两审,统一改为一年一审;全面推行电子检验标志,取消纸质标志粘贴。
从这条改革时间线可以清晰地看到,年检制度一直在放宽,检测频次在减少,检测项目在精简。这说明什么?说明管理层也意识到,原来的制度太严了,与实际需求脱节了。
那么问题来了,既然一直在放宽,为什么不干脆取消?
要回答这个问题,需要看一组数据。在道路交通事故的原因分析中,违章驾驶、疲劳驾驶、酒驾等人的因素占比超过90%,车辆和道路因素合计不到0.2%。
这个数据的背后含义是:绝大多数交通事故是人的问题,不是车的问题。
换句话来说,年检制度针对的是车辆安全,但车辆安全在交通事故中的占比极低。我们花了巨大的社会成本去检测车辆。
当然,有人会说:正是因为有年检制度,才把车辆故障导致的事故比例压得这么低。这个逻辑听起来有道理,但经不起推敲。
我们看看国际上其他国家的做法。
美国是一个非常典型的参照系。美国各州的车检政策差异很大,阿拉巴马、阿肯色、密歇根、佛罗里达、堪萨斯等多个州完全不需要车辆年检。需要年检的州,检测过程也非常简单,从上线到结束三五分钟。而且所有车检工作都交给授权的车行或修理厂、加油站来完成,没有政府运营的检测机构。
美国那些不需要年检的州,交通事故率是不是就特别高?并没有。因为车辆安全的保障靠的不是一年去检测站走一趟,靠的是完善的汽车召回制度、严格的出厂质量标准、健全的保险体系和车主的自我维护意识。
德国的做法是新车三年免检,之后每两年检一次。检测机构全部是私营企业,车主可以自由选择,不满意随时换。这种市场竞争机制下,检测站也不敢乱来,因为你得罪了车主,车主下次就去别家了。
对比下来,中国的年检制度有几个明显的特殊之处,检测机构虽然是社会化运营,但准入门槛高、竞争不充分,检测流程复杂、耗时长,检测与交通违法处理捆绑,缺乏市场化的竞争和淘汰机制。
这些特殊之处,恰恰是年审制度惹众怒的根源。

在今天,汽车制造技术已经发生了质的飞跃。现代汽车,无论燃油车还是新能源车,出厂质量标准远非几十年前可比。
其次是汽车的智能化水平已经可以替代人工检测。今天的新能源汽车普遍具备远程监测、故障预警、在线诊断等功能。车辆的电池状态、制动系统、灯光系统、排放数据,都可以通过车载OBD系统实时上传到云端。一旦出现异常,系统自动报警,4S店主动联系车主。这种实时监控的效果,远比一年去检测站走一趟要靠谱得多。
还有今天汽车维修保养体系已经高度成熟。4S店、连锁维修品牌、独立修理厂遍布全国,车主的日常保养和维修渠道非常通畅。
这个基础上汽车保险和召回制度再提供了另一层安全网,在很大程度上已经覆盖了年检制度想要解决的问题。
袁小彬委员提出的以技代检方案,正是基于这些技术和市场条件的成熟。
有人可能会担心,取消年审后,那些不主动维护车辆的车主怎么办?
袁小彬方案里,他不是建议一刀切地取消所有车辆的检测,而是差异化管理。无事故、无改装的私家车取消年审,有事故记录或改装记录的车辆继续定期检测。同时用技术手段进行动态监控,一旦检测到异常参数,主动介入。
这种精准监管的思路,比现在对所有车辆一视同仁的普检模式,效率高得多,成本低得多。
只是,这个方案会触及到一部分人的利益!可能是方案推行中更大的阻碍吧…
结尾
国际经验已经证明了一件事,私家车安全保障的核心不在于年审,而在于出厂质量标准、日常维护体系、保险制度和技术监控手段的综合作用。
这些条件,中国已经基本具备,而且随着新能源汽车智能化水平的快速提升,条件只会越来越成熟。
当一辆车可以自己诊断自己、自己报告异常、自己提醒车主该保养了,我们还需要现在的车检吗?
年检制度背后牵涉到大量检测站的利益、地方财政收入、就业岗位,以及整个监管体系的重构,真往下推行的时候,可能会需要更多的时间来解决与人相关的问题吧…
年审制度走过了七十多年,当时代已经走到了智能汽车、万物互联的阶段,很显然这个老制度,已经开始越来越和现在的环境不相融了…










