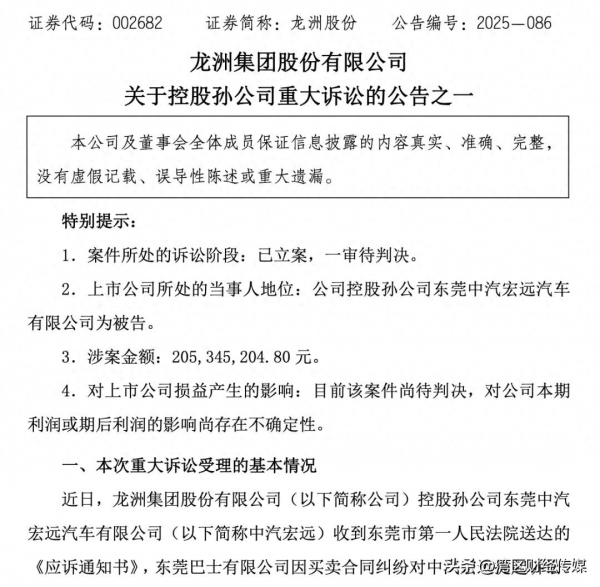
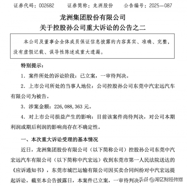
11月25日晚间,龙洲股份(002682)发布两则公告,披露其控股孙公司东莞中汽宏远汽车有限公司(下称"中汽宏远")因买卖合同纠纷涉两起重大诉讼,案件均已由东莞市第一人民法院立案,目前处于一审待判决阶段。


中汽宏远为两起诉讼的被告方,原告分别为东莞巴士有限公司、东莞市城巴运输有限公司,两案涉案金额分别为2.05亿元、2.26亿元,合计涉案金额约4.31亿元。
官网资料显示,东莞巴士有限公司是以经营地面公共交通为主的大型国有独资企业,负责除水乡片区以外东莞市28个镇街的公交运营服务,也是东莞规模最大的公交企业。2014年9月25日开通首条公交线路,经过全市两轮公交资源整合,截至2024年6月底拥有339条线路、5311辆运营车辆。东莞市城巴运输有限公司则是由东莞巴士有限公司100%控股的子公司。

两起诉讼的核心起因均为2018年中汽宏远对外销售的纯电动公交车动力电池故障问题。










