25岁的余女士最近遇到件烦心事。她应聘某银行征信投诉岗位时,顺利通过面试却因背调未通过被拒。银行回复说查到她七年前和前公司打过劳动官司,背调亮黄灯。这事儿闹到网上,现在银行项目被停了,员工还在写检讨。

余女士是2018年在成都一家公司工作时被拖欠工资,后来申请仲裁并起诉,法院判她赢了。这事都过去七年了,她不明白为啥找工作还要查这个。银行HR说他们背调要查征信、诉讼记录,要是有劳动纠纷就怕用工风险,不管是不是原告。

这事不是个例。记者查了下,上海有人因劳动仲裁记录被拒绝录用,成都也有人因物业纠纷当被告背调被标黄。现在背调越来越普遍,很多公司把候选人分红黄绿灯,红灯直接淘汰,黄灯就看情况。

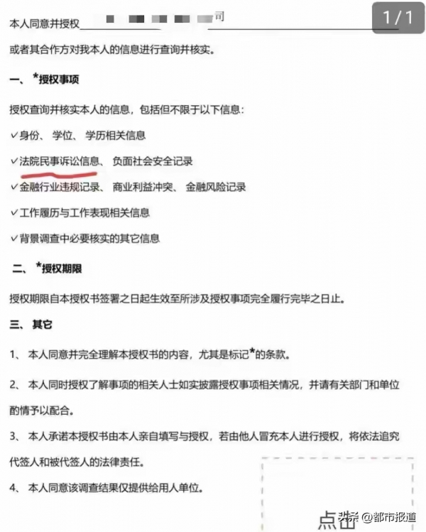
余女士第二次应聘另一家公司,培训三天又被拒。她怀疑又是背调问题,因为这次公司要查她的法院民事诉讼信息。她拿着两份背调授权书,说签的时候根本没人细说要查这些内容。
涉事银行的人力经理周某承认余女士确实因背调被拒,但强调流程合法。他说背调是银行定的,公司只是执行,结果是综合评估。不过余女士晒出判决书,显示她当时维权是合理的,周某却说企业习惯"一刀切",有劳动纠纷就担心风险。
余女士现在找法院想撤公开的文书。锦江法院说可以办,但得走流程。她联系中院时,12368热线说要身份证号才能处理。
律师说这事有问题。劳动仲裁记录不属于公开信息,除非判决书上网了。用人单位随便查可能违法。还有《民法典》规定隐私权受保护,收集信息得合法正当。就算查到诉讼记录,得看具体内容,不能只因打过官司就拒绝人。
有个做HR的老哥吐槽,背调黄灯最头疼。要是候选人有纠纷,企业一般会减分,但也没标准该怎么算。他说金融行业对背景要求高,宁可错过好人才也不愿冒风险。
余女士的事让很多人想到自己。有论坛网友说他同学被物业告过也背调失败,还有人说现在求职根本不敢说实话。法律虽然不让歧视民族性别,但劳动纠纷这种"历史问题"没人管。
现在余女士还在想办法。她说核心诉求是保护隐私,希望法院撤文书。这事可能影响后面找工作。银行那边项目停了,员工检讨可能写了好几页。法院那边文书能不能撤还不知道,得等流程走完。










