
"工具不让带,免费帮邮寄"--南昌火车站"海霞警务驿站"的暖心服务,不仅暖了打工人,更藏着严谨的法律逻辑。很多人好奇:铁路禁带工具的法律依据是什么?免费邮寄服务是否突破了规则?各方主体在其中承担哪些法律责任?今天用清单表格拆解,从法律角度讲清这件事的"合规性"与"创新性"。
一、先明确:工具为啥不能带上火车?法律依据很清晰
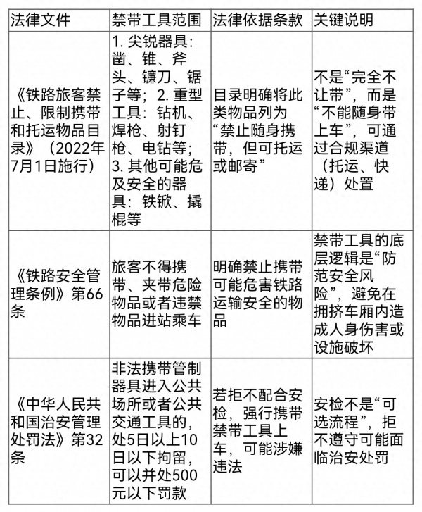
南昌火车站不让务工人员带铁锨、电钻,不是"故意为难",而是严格依据国家层面的法规,核心是为了保障公共安全:

简单说:铁路部门执行禁带规定,是法定职责,既是对所有乘客安全负责,也是依法办事,没有"通融"的余地。但法律也留了"出口"--工具可托运或邮寄,不是"只能扔掉",这为南昌火车站的便民服务埋下了法律基础。










