最近天气变化真是让人摸不着头脑,北方的秋意渐浓,南方却依旧在高温中煎熬!尤其是江苏、安徽等地即将迎来大到暴雨,很多地方甚至可能出现暴雨和强对流天气,这可真是让人担心啊。

北方雨水多,南方降雨仍在继续
9月12日,北方内蒙古中西部、青海东部等地有中到大雨,南方安徽北部、江苏北部等地也有降雨。
9月13日,随着东海热带低压的影响减弱,北方的降雨量将逐渐减小,南方的降雨受热带低压和副热带高压共同影响,依然会有一些降水,其中四川盆地等地的降雨量会较大,部分地区还会有暴雨。

台风的移动路径是不稳定的,预计"贝碧嘉"将在9月15日前后穿过琉球群岛进入东海,但由于其路径不确定,公众需密切关注气象更新。

江苏、安徽、山东等地将迎来大到暴雨
受东海热带低压残余影响,9月12日至13日,江苏、安徽、山东东部、河南东部等地将有大到暴雨,局地大暴雨。

受此影响,江苏北部和南部、安徽北部、山东东北部、河南东部等地的部分地区将出现中到大雨局部暴雨,并伴有雷电和短时强降水等强对流天气。

受降雨和多云天气共同影响,这些地区的气温也都较为适宜,大部分地区的最高气温都在20℃~25℃之间。
而此次降雨最大的受益者要属安徽的池州市培阳镇了,在昨天下午2点到4点之间不到2小时的时间里,这里就出现了160毫米的强降水。
受此影响,当地多条道路积水严重,一些村庄和田地被淹没,不少村民家中的电器和家具也被泡坏。
北方秋高气爽 南方依旧炎热

除了上述几个地区外,北方基本上都没有受到什么降雨影响,不过这并不代表北方天气晴好。
近期受冷空气和降水的共同影响,北方多地的气温都有明显下滑,一些地区已经可以明显感觉到秋天的气息。

内蒙古大部分地区的最高气温都没有超过20℃,而且由于连续下雨的原因,当地潮湿寒冷的感觉还更加明显。
像乌兰察布这样已经可以称得上是"入冬"的城市也不在少数,在昨天最冷的时候,乌兰察布甚至出现了0℃以下的低温。

而南方由于受到热带低压和副热带高压共同影响,高温天气依旧还是无法消停。
广东、广西、福建、江西等省份都出现了30℃以上的高温天气,并且预计未来几天还将持续。

其中广东最为明显,在未来几天广东将会出现38~39℃的高温天气,并且伴随着偏南风吹拂,局地甚至还会出现40℃以上的超高温。
目前南方大部分地区还处于夏季玉米成熟期,长时间的高温干旱都会对作物产生很大的影响。

另外近期江南一带还会出现较为明显的大风天气,预计风力会达到6-7级,并且局地还可能伴有8级以上的大风,请当地朋友注意防范。

新台风生成!或将在中秋假期来临之际来袭
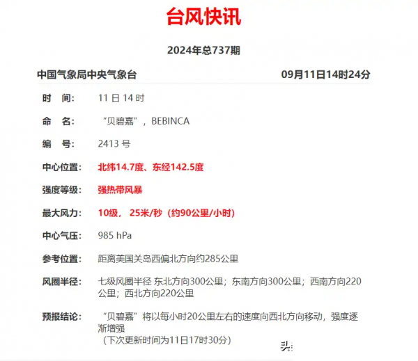
除了上述天气之外,近期又迎来了新一轮台风季的"成绩单",而这一次生成的台风名字是"贝碧嘉"。
根据气象局制定的命名顺序,"贝碧嘉"也就成为了今年第13号台风,在它之前生成的台风分别是"安比"和"卡努",而下一个生成的台风将会命名为"梅姆"。

"贝碧嘉"生成于9月10日夜间,在西北太平洋上空生成,并且生成之后就开始了自己不归路的"逆行"。

目前"贝碧嘉"为强热带风暴级别,并且正以每小时20公里向西北移动,在9月13日8时之后它将以每小时25公里左右向西北偏西方向移动,并且强度会逐渐增强。

预计在9月15日前后,"贝碧嘉"将穿过琉球群岛进入邻近海域,并且随着中秋节假期即将到来,"贝碧嘉"可能会在东方大国沿海地区登陆,请各位朋友密切关注最新天气动态。










