这两天娱乐圈好精彩啊,就在易烊千玺粉丝跟王一博粉丝为谁才是"文盲"吵到不可开交时,陈飞宇成功空降热搜,过了一把"顶流瘾",不过这也大概率是他"最火"的一天了。

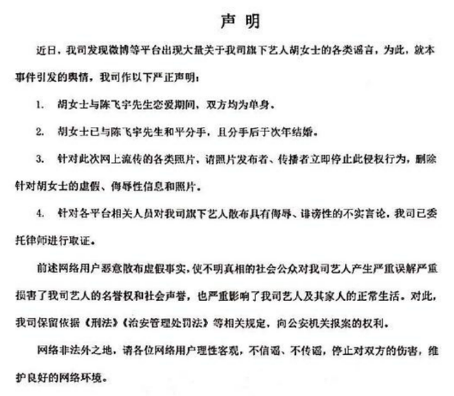
首先,我们来看看陈飞宇方面的声明,工作室承认恋爱并交往,但表示双方当时都是在单身的情况下,陈飞宇并非小三,女方也发声称两人分手后,她才在次年结婚。


问题到了这里,差不多了吧。
但问题是,陈飞宇跟站姐胡女士亲密照曝光后,还涉及了一个严重的问题--那就是私联粉丝。陈飞宇工作室声明也反向实锤了这一点,跟粉丝恋爱。


这两天娱乐圈好精彩啊,就在易烊千玺粉丝跟王一博粉丝为谁才是"文盲"吵到不可开交时,陈飞宇成功空降热搜,过了一把"顶流瘾",不过这也大概率是他"最火"的一天了。

首先,我们来看看陈飞宇方面的声明,工作室承认恋爱并交往,但表示双方当时都是在单身的情况下,陈飞宇并非小三,女方也发声称两人分手后,她才在次年结婚。


问题到了这里,差不多了吧。
但问题是,陈飞宇跟站姐胡女士亲密照曝光后,还涉及了一个严重的问题--那就是私联粉丝。陈飞宇工作室声明也反向实锤了这一点,跟粉丝恋爱。

