另外,按照全球星系统的特点来看,允许同频 20 个用户,理论上最大通话 10 万人,若销量过十亿的 iPhone 用上这一卫星通讯功能,可能分分钟让这个系统堵塞瘫痪。

所以,就目前的情况来看, iPhone" 卫星电话 " 这事儿近两年都比较悬。
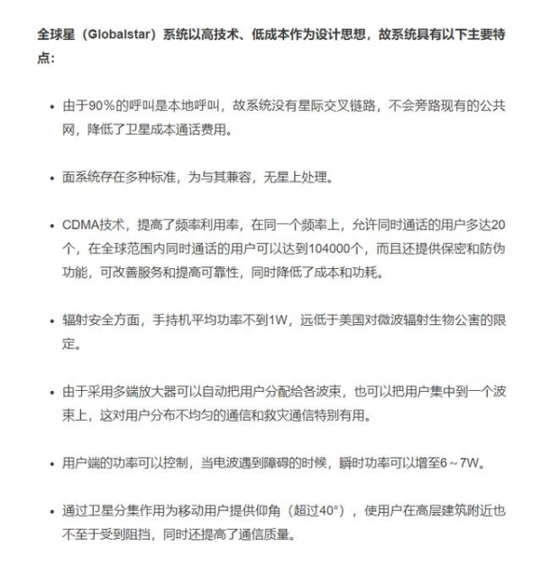
为何时隔一年,苹果卫星通讯功能的传言再卷土重来?或许有张图能够解释:

据悉,在 iPhone 13 支持卫星通信传闻出来之前,Globalstar 一直业绩低迷,财报在亏损甚至破产边缘。
另外,按照全球星系统的特点来看,允许同频 20 个用户,理论上最大通话 10 万人,若销量过十亿的 iPhone 用上这一卫星通讯功能,可能分分钟让这个系统堵塞瘫痪。

所以,就目前的情况来看, iPhone" 卫星电话 " 这事儿近两年都比较悬。
为何时隔一年,苹果卫星通讯功能的传言再卷土重来?或许有张图能够解释:

据悉,在 iPhone 13 支持卫星通信传闻出来之前,Globalstar 一直业绩低迷,财报在亏损甚至破产边缘。