四、在朋友圈售卖医药产品?发不得。
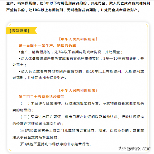
如果你没有获得经营许可证,就通过微信朋友圈、微信群等网络平台售卖药品、保健食品、医疗器械等,是属于没有获得《药品经营许可证》的个人售卖药品的行为,将会违反相关法律的规定。轻则受到行政处罚,重则构成刑事犯罪。要是假药、劣药,更是要面临牢狱之灾,因为销售假药,是不设立案金额的,无论生产、销售多少都需要追究刑事责任。

五、造谣、传谣?发不得。
有些人为了流量,粉丝,故意编造虚假的疫情、险情、灾情、警情等信息,在朋友群、微信群等平台发布,博取眼球,严重扰乱社会秩序;又或者是自己明知"消息"是虚假信息,仍然故意在朋友圈转发传播,也是触犯法律的;都不能在微信群、朋友圈发布。
有句俗话说:不作不会死。你作了,就等着被处理吧。

六、以下行为,不能发。
1、违反宪法确定的基本原则的;
2、损害国家荣誉和利益的;
3、煽动民族仇恨、民族歧视,破坏民族团结的;
4、破坏国家宗教政策,宣扬邪教和封建迷信的;
5、散布淫秽、色情、赌博、暴力、恐怖或者教唆犯罪的;
6、煽动非法集会、结社、游行、示威、聚众扰乱社会秩序的;
7、国家机密或其他单位组织未允许公开的信息的;
8、以非法民间组织名义活动的;
9、发布虚假广告造成严重后果的;
10、含有法律、行政法规禁止的其他内容的。

微信朋友圈不是法外之地!我们言论自由,但有边界,不要为了博人眼球,增加知名度等,触碰法律。同时,我们发现朋友圈出现可能涉及恐怖或极端主义的音频、视频、图片或文字,我们不信、不听,更不能转发,应当立即报警,做一个合格的网友。











